Klimo Merlin - DIY Clone
4 700 kr(SEK)
Kategori: Försteg Skåne/Lund: Visa på karta
International buyers are welcome.
---
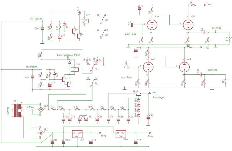
My own build of a classic linea preamp (no phono), which has mostly been stored in a closet due to small children.
Power supply has a massive CRC filter and active B+ regulation.
Separated regulated heaters for each channel.
A relay activates the B+ after a warm-up period — the front LED indicates this by changing color. Another relay shorts the inputs for safe turn-on and turn-off.
The PCB and chassis come from Italy.
All Nichicon and Mundorf capacitors, Dale resistors, and an original Alps potentiometer were used.
It has a power inlet with EMI filter, custom TOROIDY audio-grade shielded and encapsulated toroidal transformer, and a ground-loop breaker circuit.
Very low noise floor, with no hum and the expected second-harmonic dominance.
It has 20 dB of gain and delivers a solid, three-dimensional soundstage.
It comes with used ECC88 Amperex tubes and a pair of brand-new JJ E88CC.
---
Pickup or shipping available, with double packaging.
Säljes av:
Fler annonser från Giuseppe
Bläddra bland fler annonser från denna annonsör

















